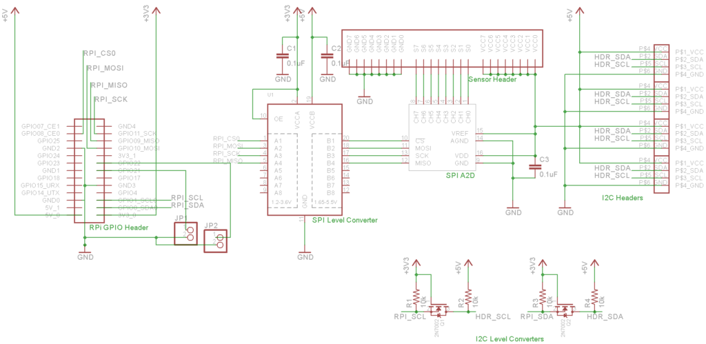
O Raspberry Pi Zero, assim como seus irmãos, não possui entradas para sensores analógicos. Um dos ADCs mais utilizados manualmente com o Raspberry Pi é o MCP3008, embora muitos prefiram expansões prontas para uso.
A PiShield, com foco no modelo Zero traz um ADC MCP3008 ligado via SPI e conexões I2C, ambos compatíveis com a tensão de 5V.
Especificações
- 8 portas analógicas
- 4 portas digitais I2C
- GPIOs expostos nos headers
- Compatível com modelos Zero,A,B,A+,B+,2B,3B.
- Tensão de operação: 5V no ADC e I2C. 3.3V nas conexões diretas aos GPIOs.
- Dimensões: 30 mm x 65 mm (mesmas do Raspberry Pi Zero).
- Peso: ~15g
A empresa criadora da placa, Infusion Systems abriu também seu esquemático para quem quiser consultar.
Segue o vídeo de sua campanha do kickstarter:
O valor mínimo hoje para se obter a expansão é de CAD$20 (R$48,39).
A campanha que tem meta de CAD$1000 (R$2419,96) já arrecadou CAD$6198 (R$14998,94) faltando menos de 3 dias para o término.
Observação: É citado a compatibilidade com modelos antigos B e A. Embora o header seja com a mesma quantidade de pinos, a largura da placa pode talvez esbarrar no conector RCA, eu realmente espero que eles tenham testado isso ou colocado um header mais alto.
Fontes
https://www.kickstarter.com/projects/infusion/pishield-sensor-interface-board-for-raspberry-pi/description
https://infusionsystems.com/pishield/?page_id=137






Essa Pishield funciona com o modelo B+?
ResponderExcluirSim segundo as especificações.
Excluir